Ferramentas de acessibilidade

Procedimentos e Fluxos

Nesta página intitulada "Procedimentos e fluxos", apresentamos os documentos que norteiam a gestão de convênios e parcerias da SEJUSP, oferecendo transparência e clareza sobre os ritos administrativos para a sociedade, servidores e parceiros. Os Procedimentos Operacionais Padrão (POPs) 001, 002 e 003 funcionam como normas internas que asseguram a segregação de funções críticas e estabelecem controles rigorosos, como a verificação da idoneidade de parceiros por meio de consultas cadastrais, prevenindo riscos de conformidade. Complementarmente, os fluxogramas detalham o ciclo de vida dos instrumentos, desde a visão geral até os processos específicos de formalização, monitoramento e prestação de contas: os fluxos da DCG/SUINT tratam da intermediação e gestão de convênios de saída; os da DCS/DEPEN focam na celebração de parcerias com as APACs; e os da DRC/SUPOD orientam as atividades relativas às Comunidades Terapêuticas. Por fim, o relatório de mapeamento disponível consolida todo esse esforço de padronização, resultando do atendimento a recomendações de auditoria para fortalecer a governança e a gestão de riscos na instituição.

Fluxos

Fluxograma - Convênios e Parcerias (visão geral)
Intermediação (Convênios de saída) - DCG-SUINT
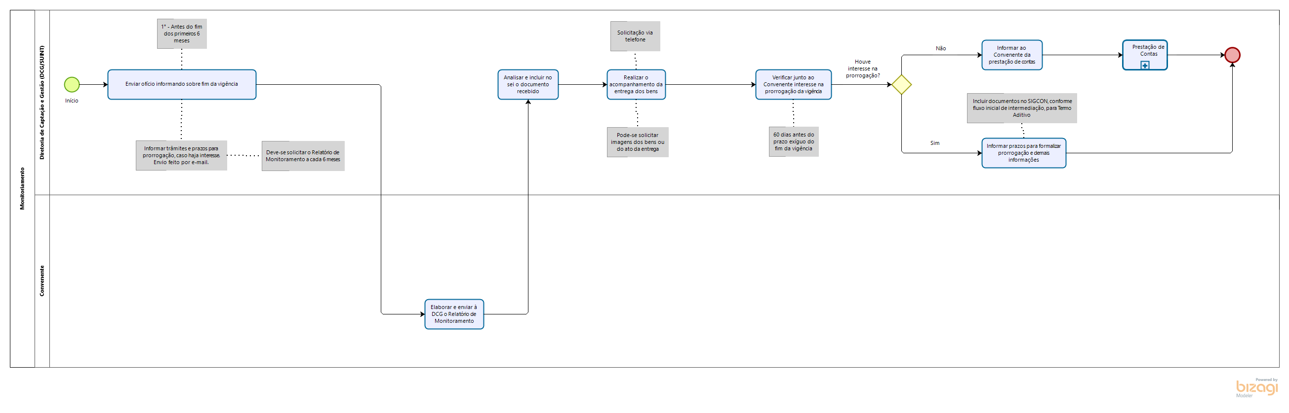
Monitoramento (Convênios de saída) - DCG-SUINT
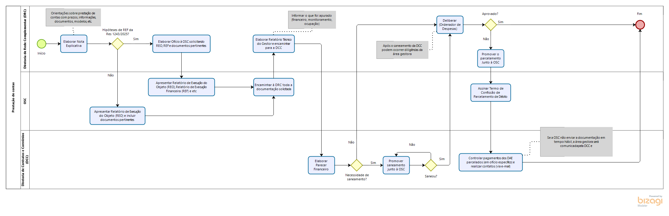
Prestação de Contas (Convênios de saída) - DCG-SUINT
Celebração (APAC) - DCS-DEPEN
Monitoramento (APAC) - DCS-DEPEN
Prestação de Contas (APAC) DCS - Depen
Formalização (Comunidades terapêuticas) - DRC-SUPOD
Monitoramento (Comunidades terapêuticas) DRC-SUPOD
Prestação de contas (Comunidades terapêuticas) DRC-SUPOD

Procedimento Operacionais Padrão (POPs)

POP 001 - Visão Geral
POP 002 - Termo do SIGCON
POP 003 - Consultas cadastrais (inidônios)